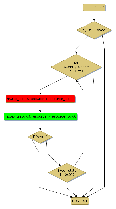
Instance Verification Kit (IVK)
mutex lock @ [5720+37+/linux-3.19-rc1/drivers/acpi/power.c]
Instance Signature: resource_lock
|
The Matching Pair Graph:
|
|
Function Name
|
Control Flow Graph (CFG)
|
Events Flow Graph (EFG)
|
Source Correspondence
|
|
acpi_power_get_list_state
|
|
|
[5326+25+/linux-3.19-rc1/drivers/acpi/power.c]
|